Instance Verification Kit (IVK)
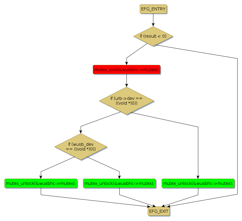
mutex lock @ [49623+27+/linux-3.19-rc1/drivers/usb/wusbcore/wa-xfer.c]
Instance Signature: mutex
|
The Matching Pair Graph:
|
|
Function Name
|
Control Flow Graph (CFG)
|
Events Flow Graph (EFG)
|
Source Correspondence
|
|
wa_urb_enqueue_b
|
|
|
[49193+16+/linux-3.19-rc1/drivers/usb/wusbcore/wa-xfer.c]
|